
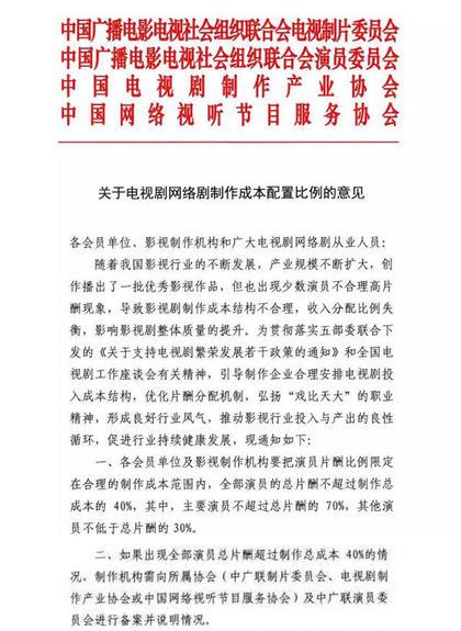
据报道,官方为遏止演员漫天喊价现状,多个影视部门今联合发布“限酬令”,明文规定演员总片酬不得超过制作总成本的40%,主要演员不超过总片酬70%,其他演员不低于总片酬的30%。
“限酬令”由中国广播电影电视社会组织联合会电视制片委员会、中国广播电影电视社会组织联合会演员委员会、中国电视剧制作产业协会、中国网路视听节目服务协会多个单位联合发布,为防止影视剧制作成本结构不合理,此条文订定明确比例,扼止演员提出不合理高片酬,往后若要电影本身制作成本不高,相对演员片酬也会受到压缩,若是超出规定的比例,制作机构需要向所属协会备案说明情况。
限酬令若顺利推行,等于是将明星片酬透明化,只要掌握电影制作成本,稍做计算就可以推测出接演行情,想要提高酬劳的演员,在法令捆绑之下也无法漫天喊价。不过有可能造成小成本电影更难找演员,或是一线演员怕打坏自己行情,接戏反而有所顾忌,双面刃效应恐怕要等真正实行才能完全看清利弊。







打开微信